首 页
协会简介
分会简介
学院简介
党团建设
政策法规
新闻中心
专科培训
持续培训
定期考核
临床研究
前沿科技
学术交流
精准帮扶
护理培训
老年大学
科普知识
科技书屋
医生助手
电子期刊
首 页
协会简介
分会简介
学院简介
党团建设
政策法规
新闻中心
专科培训
持续培训
定期考核
临床研究
前沿科技
学术交流
精准帮扶
护理培训
老年大学
科普知识
科技书屋
医生助手
电子期刊
本节内容
通知公告
新闻动态
培训信息
学术前沿
首页
>
新闻中心
>
培训信息
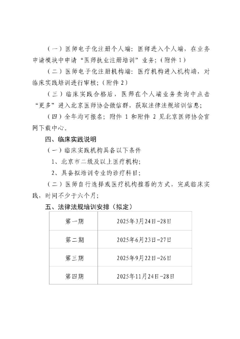
北京市2025年医师执业注册培训通知
来源:北京医师协会
2025年08月20日