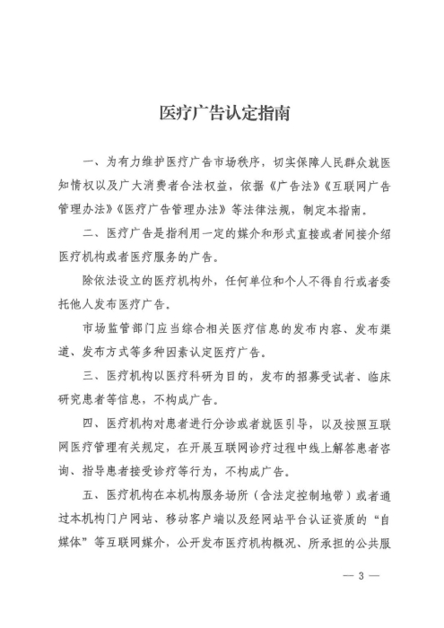
2025年8月13日,市场监管总局、国家卫生健康委、国家中医药局联合发布《医疗广告认定指南》(以下简称《指南》)。
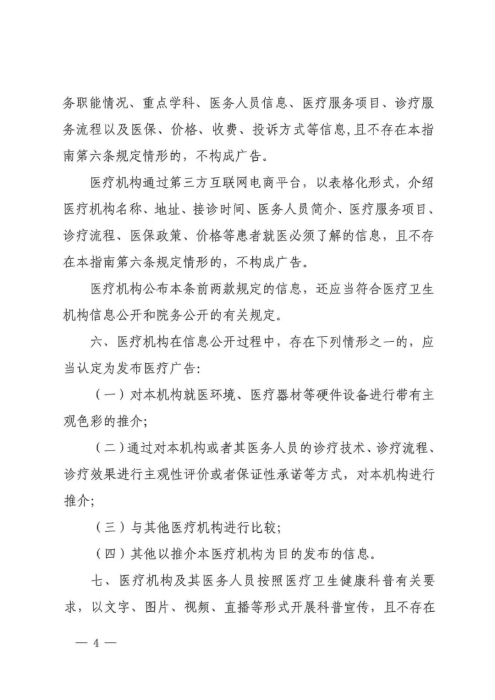
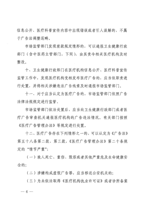
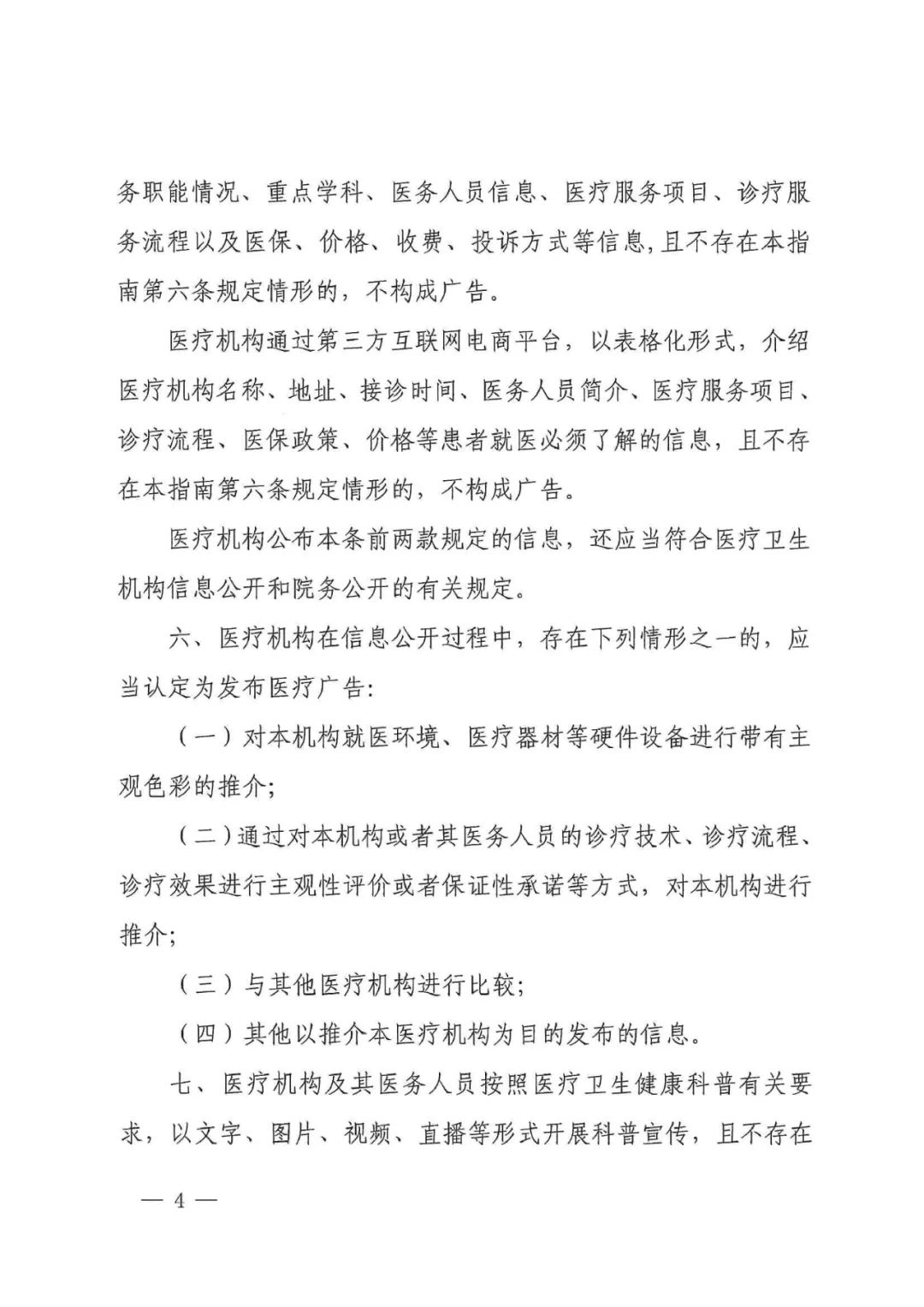
《指南》进一步明确了医疗广告的定义、发布主体、认定原则、具体情形以及部门协同等方面的规定。《指南》对不构成医疗广告的情形进行了细化,同时列举了借医疗信息公示和医疗健康科普变相发布医疗广告的具体情形,并对市场监管部门与卫生健康、中医药部门间的线索移送、情况通报等方面作出制度性安排。
《指南》的出台,有助于准确认定和打击利用介绍健康、养生知识等形式变相发布医疗广告的违法违规行为,营造更加公平有序的医疗广告市场环境,更好地维护广大消费者合法权益。






